Темброблок на микросхеме TDA1524A
Tags: [preamp]
Ну что же, продолжим тему простых темброблоков, выполненных на интегральных микросхемах. Ранее, я уже делал темброблок на микросхеме TA7630, который показал неплохие характеристики, но у меня в коллекции есть и другие микросхемы, на которых можно сделать темброблок.
Я когда-то давно, ещё в студенческие времена покупал TDA1524, которую так и не подключил. Уже не помню, что помешало тогда это сделать. Мне стало интересно, как она будет звучать, если для неё сделать хорошую плату и применить более менее качественные комплектующие. В интернете об этой микросхеме не особо хвалебные отзывы. Основной её недостаток это повышенные шумы и искажения.
Микросхема была выпущена еще в кассетную эпоху фирмой Philips, поэтому, то что сейчас мы называем повышенным шумом, тогда было нормой. Но и сферу её применения тоже нужно учитывать, для магнитол и телевизоров важнее низкая цена и простота применения, чем выдающиеся характеристики по звуку. Более подробную информацию о характеристиках этой микросхемы можно найти в Datasheet.
Схема
Ввиду высокой чувствительности и большого коэффициента усиления, на входах я поставил делители напряжения. С данными номиналами получился коэффициент усиления 2 ( по крайней мере по осциллографу). В даташите есть три варианта построения фильтра нижних частот. Я выбрал Fig.2 Double-pole low-pass filter for improved bass-boost (как я понимаю, этот фильтр даёт улучшение нижних частот). Я решил не задействовать регулировку баланса, так как музыка с цифровых носителей не имеет таких проблем. Вместо потенциометра регулирующего баланс, поставил постоянные резисторы. Также особое внимание уделил питанию микросхемы, чтобы добиться наилучшего результата её работы.
Конструкция
Я применил сдвоенные потенциометры на 100K, соединив паралельно их секции. За счёт этого улучшается качество работы потенциометров, а также это даёт большую механическую прочность, что позволяет крепить плату в корпусе усилителя за счёт крепления потенциометров.
Монтаж
Я советую микросхему TDA1524 припаять непосредственно на плату. И это нужно для её охлаждения. Часть тепла должна по её выводам отводиться на дорожки. Поэтому, не рекомендую использовать панельку с плоскими контактами. Такая панелька не может хорошо передавать тепло с микросхемы на плату. Если есть сомнения в исправности микросхемы, можно поставить цанговую панельку.
Детали
Все неполярные конденсаторы лучше использовать плёночные, малогабаритных типов. Потенциометры - китайские аналоги ALPS RK09, купленные на AliExpress.
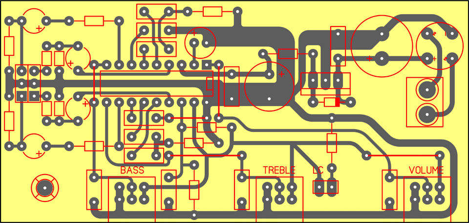
Плата
Обратите внимание, как сделан вход и выход и земля, это не случайно.
Фото




Итог
Что же получилось в итоге? Я послушал как звучит этот темброблок, что можно сказать. Заметно шумит, причём шум значительно возрастает, с прибавлением уровня высоких частот. Шум заметен с расстояния около метра от колонок. И это на мой взгляд самый существенный недостаток данной микросхемы. Искажения не сильно заметны, причём можно найти положения регуляторов, когда получается приятный, комфортный звук с хорошим частотным балансом. Ещё мне не понравилась работа регулятора громкости, эффективная регулировка начинается примерно с середины его движка. И ещё не очень хорошая тонкомпенсация, точнее её недостаточно для заметного эффекта. Тонкомпенсация должна работать, когда резистор 2,2K не подключен к земле. Я не сильно замечаю разницу когда она работает, а когда нет.
Я думаю прикрутить к этому темброблоку усилитель на микросхеме TDA2009, которая тоже была куплена когда-то давно.
Файлы
- Плата: 1524bb.zip
- Datasheet: TDA1524A.pdf
Ссылки:
Смотрите также:
- Пассивный регулятор тембра и громкости "волшебная штучка"
- Регулятор громкости и тембра на микросхеме XR1075
- Регулятор громкости на микросхеме LM1972
- Темброблок на микросхеме LM1040
- Трехполосный активный регулятор тембра и громкости
- Темброблок на микросхеме KA2107
- Темброблок на TA7630 с двуполярным питанием