Усилитель на TDA7265
Tags: [amp]
Вашему вниманию предлагается простой усилитель на интегральной микросхеме TDA7265. Почему была выбрана эта микросхема?
- Она применялась в большом количестве серийной продукции. Например, компания Microlab использовала её в колонках линейки Solo, которые имеют хорошую репутацию в народе.
- В настоящее время (2022) микросхема имеет на сайте производителя [1] статус ACTIVE, а значит есть возможность купить оригинальную от ST.
- Микросхема TDA7265 двухканальная, что на мой взгляд упрощает и удешевляет изделие.
Характеристики микросхемы TDA7265
Приведены в Datasheet. По характеристикам микросхема подходит для применения в аппаратуре высокого качества.
Схема
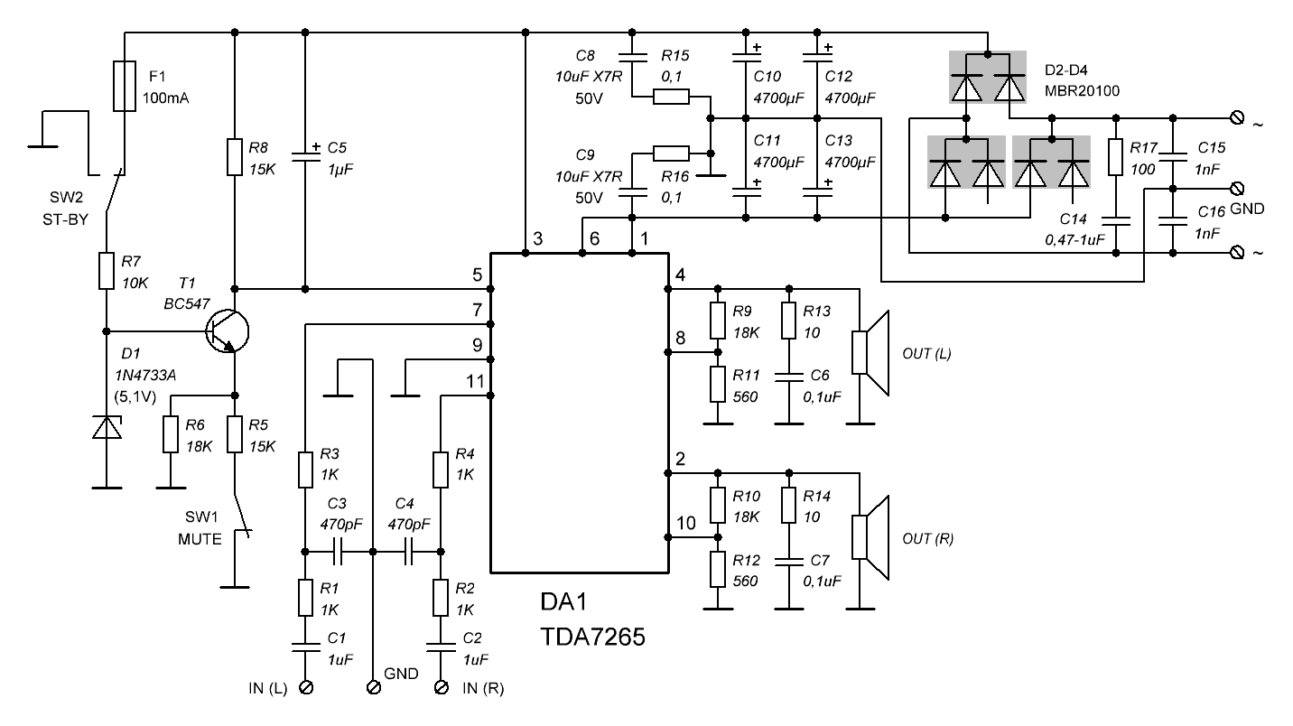
Из даташита, дополнена ФНЧ на входах для подавления радиочастотных помех, в питании содержит помехоподавляющие цепи, диодный мост и сглаживающие конденсаторы.
Питание
Пиковый выходной ток микросхемы составляет 4,5 А. Усилитель питается от двуполярного источника напряжения.
- для нагрузки 8 Ом:
рекомендованное напряжение питания +-20 В
выходная мощность при этом составляет 2х25 Вт - для нагрузки 4 Ом:
рекомендованное напряжение питания +-16 В
выходная мощность при этом составляет 2х20 Вт.
Трансформатор нужно подбирать исходя из этих рекоммендаций. На практике необходим силовой трансформатор мощностью 50 Вт и напряжениями на вторичных обмотках для:
- нагрузки 4 Ом — 2х12 В
- нагрузки 8 Ом — 2х15 В.
Цепи MUTE и ST-BY
Заимствованы из Datasheet, их работа хорошо описана в [2, 3]. Кратко перескажу суть:
Для того чтобы усилитель начал работать, необходимо переключателем SW2 замкнуть вывод резистора R7 на плюсовую шину. Далее, чтобы появился сигнал на выходе усилителя (т.е. отключить режим MUTE), необходимо замкнуть контакты выключателя SW1. Положения SW1 и SW2, установленные как на схеме обеспечат звучание в колонках. Схема управления на транзисторе T1 дает возможность реализовать микропроцессорное управление режимами.
От себя я добавил на плату еще элемент защиты. И вот зачем.. На плате с плюсовой шины питания идет дорожка на разъем, к которому подключается переключатель SW2. Если невнимательно подключить провода и случайно замкнуть этот контакт разъема на землю — можно спалить провод или дорожку. Поэтому, лучше "на пути" к шине питания поставить полисвич на минимальный ток.
Также можно использовать небольшой модуль: Управление функцией MUTE микросхемы TDA7265 кнопкой без фиксации, который подключается в разъём MUTE/ST-BY вместо перемычек на плату.
Детали
Все резисторы выводные, мощностью 0,25 Вт, за исключением R13, R14, R17 (0,5 Вт) и R15, R16 (SMD 1206). R9-R12 желательно с допуском 1%.
Электролитические конденсаторы должны быть рассчитаны на напряжение 35 В (хотя это зависит от напряжения питания и степени их "фирменности"). C3, C4 керамические. C8, C9 керамические SMD X7R 50V 1210, от именитых производителей, не следует использовать б/у. Остальные пленочные, подходящие по габаритам и напряжению.
Отдельным словом стоит упомянуть выходной разъём.

Я использовал разъём VAL-U-LOK (1586037-4), у которого шаг между контактами 4.20x5.50 (просто купил такие в магазине ЧиД по наличию). Но есть разъемы с шагом 4.20x4.20, которые не подойдут на данную плату.
Подходящими трансформаторами с учётом подключаемой нагрузки (не реклама, просто примеры) из каталога ЧиД будут:
- ТП-50-06 (ТПК-50-6), Трансформатор, 2х12В, 2.0А
- ТП-50-07 (ТПК-50-7), Трансформатор, 2х15В, 1.7А
- ТТП-60 (2х12В, 2.2А), Трансформатор тороидальный, 2х12В, 2.2А
- ТТП-60 (2х15В, 2А), Трансформатор тороидальный, 2х15В, 2А
В качестве регулятора громкости рекомендую использовать ступенчатый потенциометр с сопротивлением 10 кОм. Внутри него находятся наборы делителей на постоянных резисторах, которые переключаются с помощью переключателей с позолоченными контактами, обеспечивающими соединение без разрывов. На Алиэкспресс вы можете найти такие устройства, введя в поиск запрос "ступенчатый потенциометр". Выглядит он так:

Список радиоэлементов:
| Обозна |
Номинал | шт. | Примечание |
| R1, R2, R3, R4 | 1K | 4 | |
| R5, R8 | 15K | 2 | |
| R6 | 18K | 1 | |
| R9, R10 | 18K | 2 | 1% |
| R7 | 10K | 1 | |
| R11, R12 | 560 (910) | 2 | 1% |
| R13, R14 | 10 | 2 | 0,5 Вт |
| R15, R16 | 0,1 | 2 | SMD 1206 |
| R17 | 100 | 1 | 0,5 Вт |
| C1, C2 | 1uF | 2 | |
| C3, C4 | 470pF | 2 | |
| C5 | 1uF | 1 | |
| C6, C7 | 0,1uF | 2 | |
| C8, C9 | 10uF | 2 | SMD X7R 50V 1210 |
| C10, C11, C12, C13 | 4700uF | 4 | |
| C14 | 0,47-1uF | 1 | |
| C15, C16 | 1nF | 2 | |
| DA1 | TDA7265 | 1 | |
| T1 | BC547 | 1 | |
| D1 | 1N4733A | 1 | 5,1V |
| D2, D3, D4 | MBR20100 | 3 | |
| F1 | Bourns MF-R010 | 1 | 100mA (полисвич на минимальный ток) |
Плата
Усилитель выполнен на двусторонней печатной плате, в стиле "просто добавь трансформатор". Изготовление платы заказывал в Китае (JLCPCB). Отдельное спасибо М. Васильеву [4, 5], я пользовался плодами его работы.
И как мне кажется, получилась хорошая плата, близкая к идеалу :)
Монтаж
Первым делом нужно припаять SMD конденсаторы C8, C9 и резисторы R15, R16. Я использовал самодельный инфракрасный паяльник на основе нагревателя от автомобильного прикуривателя и паяльную пасту.

Если кратко, процесс пайки такой: на контактные площадки зубочисткой наносится паста, затем на них размещаются детали. ИК-паяльником сначала прогреваю плату под деталями, а затем держу паяльник над деталями, жду когда паяльная паста полностью расплавится.
Если паять обычным паяльником, на жало нужно наносить минимальное количество припоя, чтобы пайка получилась вогнутая:

Затем очистить от флюса, измерить емкость и проверить на утечку. Если все в норме, тогда паять другие детали. Выводные резисторы не стоит прислонять вплотную к плате, лучше оставить небольшой зазор.
Конструкция
Плата крепится к металлическому шасси (корпусу) с помощью латунных стоек. На плате одно из крепёжных отверстий (рядом с входами) имеет электрический контакт с землёй. Между стойкой, которая соприкасается с металлизацией данного отверстия и корпусом должен быть электрический контакт и больше нигде. Разъёмы RCA должны быть изолированы от корпуса.
На теплоотводящем фланце микросхемы присутствует минус питания, поэтому, установка её на радиатор должна быть выполнена или через изолирующую прокладку и втулку (при этом радиатор должен быть электрически соединен с корпусом) или напрямую (тогда радиатор должен быть электрически изолирован от корпуса). Мне больше нравится первый вариант: вместе с керамической прокладкой и обязательным нанесением термопасты он более безопасный (исключается замыкание посторонним предметом, например, отвёрткой радиатора на корпус) и не менее эффективный.
Оригинальные и не оригинальные микросхемы
Практика изготовления нескольких экземпляров усилителя показала, что не оригинальные микросхемы, тоже часто встречаются в продаже. Не знаю насколько они все плохие, но одну из каких я тестировал и заметил высокий уровень постоянного напряжения на выходе (выше 200 мВ) и малый нагрев микросхемы, что указывает на низкий ток покоя.
Внешний вид не оригинальной микросхемы:

Что с ней не так? Форма теплоотводящей подложки не соответствует оригиналу. Вот такая должна быть форма теплоотводящей подложки у оригинальной микросхемы и внешний вид довольно старой оригинальной микросхемы:

Легко заметить отличия.
Постоянное напряжение на выходах усилителя
На схеме включения этой ИМС, которая была взята из Datasheet отсутствуют конденсаторы в цепях ООС, поэтому коэффициент усиления (Ку) по постоянному напряжению не единичный и вместе с переменной составляющей, усиливается небольшое входное напряжение смещения. В результате, на выходах усилителя может присутствовать небольшое постоянное напряжение. Его величина зависит от степени удачности конкретного экземпляра микросхемы. Мне встречались микросхемы, где было от 0,05 до 0,25 В. Для колонок это не представляет опасности, на мой взгляд это меньшее зло, чем конденсаторы в ООС, которые портят звук.
Для снижения постоянного напряжения можно уменьшить Ку. С наминалами, как на схеме (R9, R10 - 18K; R11, R12 - 560) Ку составляет: 1 + (18000/560) = 33,14 (30,4 дБ). Большинство современных источников сигнала может выдать больше 1В RMS, поэтому Ку можно снизить, но не стоит его снижать ниже 28 для TDA7292 или 18 для чипов TDA7265/TDA7265B/TDA7269A, так как усилитель станет неустойчивым.
Также рекомендую использовать микросхемы с надписью "SINGAPORE". Как показал опыт, они очень качественные, но найти их сложно в наше время, они не производятся. Можно поискать б/у на барахолках, демонтированные из старой техники.
Фото




Размещение в корпусе от сетевого коммутатора:


Размещение в корпусе от блока ББП-20М:

Скачать
Ссылки
- https://www.st.com/en/audio-ics/tda7265.html
- https://audio-cxem.ru/shemyi/usiliteli/na-mikroshemah/dvuhkanalnyiy-usilitel-na-tda7265-20vt-20vt.html
- https://datagor.ru/amplifiers/
chipamps/3015-power-amp-tda7265-tda7269-tda7292.html - https://www.tehnari.ru/1012956-post8.html
- https://www.tehnari.ru/members/
b1133.html - http://forum.vegalab.ru/
showthread.php?t=13106&page=49&p=345115# post345115 - http://forum.vegalab.ru/
showthread.php?t=87849 - https://electro-dan.co.uk/Electronics/
TDA7292_TDA7265.aspx