Усилитель на TDA2009
Tags: [amp]
Лирическое вступление
Кто-то мне скажет: зачем ты в 2023 году делаешь усилитель из этого старья, ведь сейчас есть много современных микросхем класса D, которые намного лучше? В этом смысле я чувствую себя немного барахольщиком, у которого есть загашник со старыми вещами, с которыми жалко расстаться. Эту микросхему я тоже покупал давно. Я помню ещё как учась в школе собирал усилитель на микросхеме TDA2005 и я был рад тому, что он работал, как мне казалось хорошо. Наверное в этом есть какая-то связь прошлого с настоящим и тоска по юности. С другой стороны, это точно оригинальная микросхема, в которой хранится частичка аналоговой, кассетной эпохи.
Описание
Микросхема TDA2009 выпускалась фирмой STMicroelectronics. Это двухканальный усилитель мощности AB класса с однополярным питанием.
Выходная мощность при коэффициенте нелинейных искажений 1% для нагрузки 4 Ом и напряжении питания 24 В составляет всего 12,5 Вт на канал (да, не впечатляющие цифры, если сравнивать с современными микросхемами). С остальными характеристиками можно ознакомится в Datasheet. В микросхему встроена защита от короткого замыкания в нагрузке и защита от перегрева.
Усилитель крайне прост, не нуждается в наладке.
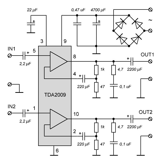
Схема
Для устойчивой работы, коэффициент усиления согласно Datasheet не должен быть меньше 26 дБ (КУ=20). Я сделал 22, с небольшим запасом (1000/47+1). Делать КУ больше без на то необходимости вредно для низких искажений и шумов.
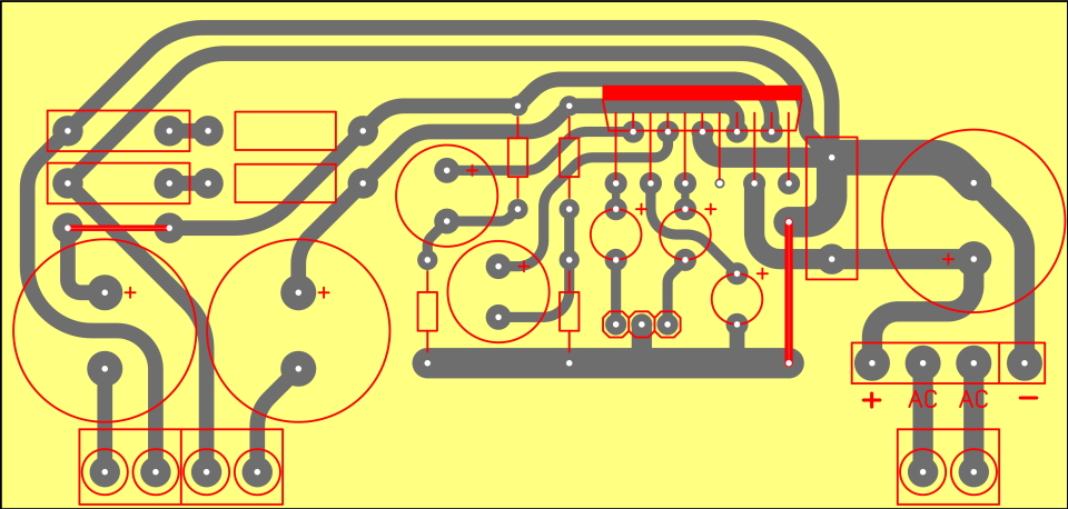
Плата
Размер платы: 50x105 мм.
Детали
Микросхему TDA2009 можно заменить на TDA7262. Неполярные конденсаторы плёночные - MKT, К73-17. Электролитические конденсаторы рекомендую SAMWHA серии SD на напряжение 35-50 В или, если удастся найти Samsung серии SSL / USL. Диодный мост 4-6А, например GBU6B.
Микросхему нужно не забыть привинтить к радиатору. Хотя теплоотводящая подложка микросхемы соединена с минусом питания, для избежания земляных петель, я изолировал микросхему от радиатора слюдяной прокладкой, а радиатор заземлил отдельным проводом. Однако можно так не заморачиваться. Радиатор я использовал HS 113-50, 50х85х24 мм, из ЧиД, но его площадь избыточна для данной микросхемы.
Фото





Файлы
- Плата: TDA2009-Amp-PCB.zip
- Datasheet: TDA2009A.zip